乐竞(中国)网7月14日电 从头(de novo)蛋白质设计,旨在创造具有全新结构与功能的蛋白质分子,是生物医药与合成生物学等领域的关键前沿技术。近年来,以扩散模型为代表的生成式人工智能,为这一领域带来了革命性的推动力。在此背景下,如何引导这些强大的生成模型,使其不仅能创造出合理且新颖的结构,更能系统性地、可控地覆盖更加广阔和多样的蛋白质折叠宇宙,成为了推动该领域向前发展的关键议题。
乐竞官方端网站登录入口生命学院龚海鹏课题组与合作者近日在《自然-机器智能》(Nature Machine Intelligence)发表了题为“利用全局几何潜在编码改进基于扩散的蛋白质骨架生成”(Improving diffusion-based protein backbone generation with global-geometry-aware latent encoding)的研究论文。该研究面对当前蛋白质设计领域中扩散生成模型(diffusion-based generative models)的关键瓶颈,提出了深度生成模型框架TopoDiff。TopoDiff通过无监督地学习一个能够捕捉蛋白质全局几何特征的低维潜空间(latent space),显著提升了生成蛋白质骨架的多样性和对自然蛋白质折叠空间的覆盖度,并实现了新颖的多维度、可解释的生成过程控制。研究团队通过该方法成功设计并验证了一系列具有全新拓扑形式的β折叠蛋白。
为解决这些挑战,研究团队提出了一种遵循“自顶向下”(top-down)设计哲学的生成模型框架。其关键创新在于“解耦”——将一体化的结构生成问题分解为“定义全局几何蓝图”与“构建原子细节”两个功能模块。它引入一个统一的、固定维度的低维隐空间,专门用于表征和调控蛋白质的宏观几何布局,而将复杂的原子坐标采样交由条件扩散模型完成。
这样的设计思想通过一个双阶段流程得以实现:首先,通过联合训练,使编码器学会“理解”并绘制蛋白质的几何蓝图,而解码器则学会“执行”该蓝图指令;随后,再训练一个轻量级的潜空间扩散模型,用于学习并采样新的、多样的全局几何编码。最终,整个生成过程演变为先采样一个全局编码,再由解码器据此生成完整结构,实现了从宏观到微观的清晰、可控的设计流程。

TopoDiff整体框架
为验证模型是否真正理解了蛋白质的结构规律,研究团队利用训练好的编码器对CATH、SCOPe等多个数据库的结构进行编码和降维可视化。结果显示,在完全无监督的训练模式下,TopoDiff学到的潜空间流形与不同数据库的人工注释高度吻合。不同折叠类型的蛋白质在潜空间中自动聚类成清晰的区域。这种由数据驱动学到的连续空间表示,有效克服了不同分类体系因划分标准主观性(subjectivity)与离散性(discreteness)带来的不一致问题,为理解不同蛋白质折叠之间的连续过渡关系,乃至发现潜在的分类模糊区域和错误注释,提供了全新的、更客观的视角。
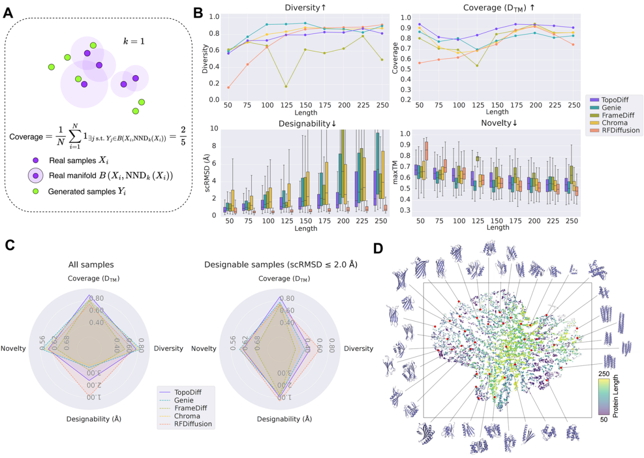
为定量评估模型对已知折叠空间的覆盖能力,解决现有指标的空白,团队首次在蛋白质设计领域引入了“覆盖度”(Coverage)评估指标。与多个前沿模型的性能基准测试结果显示,TopoDiff在保持高可设计性的同时,其覆盖度指标显著优于所有基线模型,尤其是在传统模型代表性不足的折叠类型上,展现出明显的优势,有效修正了采样偏差。更有趣的是,其独特的隐空间设计解锁了多种全新的可控生成模式,如属性引导生成、隐编码插值、全局与局部协同控制等,极大地丰富了蛋白质设计的工具箱。

TopoDiff生成性能基准评测
为了最终检验TopoDiff在真实世界中的设计潜力,团队挑战了设计全新拓扑β蛋白这一公认难题。利用模型的可控生成能力,团队在计算层面高效地筛选出候选设计,并通过多种实验手段,验证了多个设计具有明确的单体状态、正确的二级结构和出色的热稳定性。其中,设计B10的高分辨率X射线晶体结构被成功解析,其结构与计算模型高度吻合,更重要的是,其展现出一种在自然界中前所未见的全新蛋白质拓扑结构。这一“从计算到现实”的成功闭环,强有力地证明了TopoDiff有能力突破自然演化的边界,探索并创造全新的蛋白质结构宇宙,为未来功能分子的理性设计开辟了新的道路。

新颖β蛋白的从头设计及实验验证
乐竞官方端网站登录入口生命学院副教授龚海鹏与北京生命科学研究所、乐竞官方端网站登录入口生物医学交叉研究院研究员徐纯福为论文的通讯作者,乐竞官方端网站登录入口生命学院2021级博士生张昱阳、北京生命科学研究所2022级博士生刘宇航、加州大学圣迭戈分校2024级博士生马子惠为论文共同第一作者。乐竞官方端网站登录入口蛋白质晶体平台教师李敏、范仕龙为研究提供了重要帮助。研究得到科技部、国家自然科学基金和北京生物结构前沿研究中心的经费支持。
论文链接:
https://www.nature.com/articles/s42256-025-01059-x
供稿:生命学院
编辑:刘芳芳
审核:郭玲